1、政策历程图
" 十二五 " 时期,我国动力锂电池技术进入快速发展时期,性能不断提高 ;" 十三五 " 期间,政策要点为在重点突破动力锂电池关键技术 ;" 十四五 " 时期,动力锂电池发展重点为提高电池安全。

2、国家层面政策汇总及解读
——国家层面动力锂电池行业政策汇总
近年来,工信部、国务院、财政部等部门都印发了众多动力锂电池相关政策规划,以鼓励和规范我国动力锂电池行业发展。近年来,政策要点主要着力于推动动力锂电池行业在其他领域的应用同时布局锂电池的产业回收环节。



——国家层面动力锂电池行业政策解读
( 1 ) 《新能源汽车产业发展规划 ( 2021 — 2035 年 ) 》
2020 年 11 月,国务院发布了《新能源汽车产业发展规划 ( 2021 — 2035 年 ) 》,规划中提及要实施电池技术突破行动、推动动力电池全价值链发展以及动力电池回收管理相关内容。

( 2 ) 新能源汽车补贴政策汇总
2010-2021 年,财政部、工信部、科技部、发改委联合出台政策来推动新能源汽车行业发展。自 2010 年中央实施新能源汽车补贴政策以来,补贴额度逐年下降,享受补贴的车辆标准逐年提高,同时,政府对汽车企业的燃料消耗限值不断降低,政策手段逐渐退出市场,市场力量将作为主导来推动新能源汽车的发展。

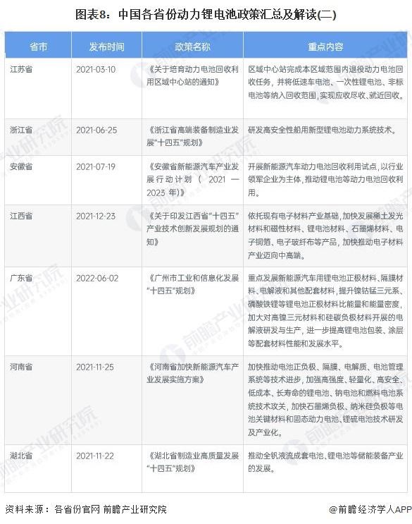
3、各省市层面的政策汇总及解读
——各省市动力锂电池行业政策汇总
" 十四五 " 时期,动力锂电池行业规划多为促进军民融合,将军用技术应用到民用领域,实现 " 军转民 " 的互促互强。在细分产品上,推进其关键技术在关键领域的突破,增强行业自主创新能力。



——各省市动力锂电池行业发展目标解读
" 十四五 " 期间,各省份动力锂电池行业相关政策规划如图所示:
